生育力下降别只怪卵子!Science|卵巢里的神经、胶质细胞才是“隐形操控者”

生育力下降别只怪卵子!Science|卵巢里的神经、胶质细胞才是“隐形操控者”

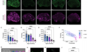
(来源:生物谷 )转自:生物谷35 岁后怀孕难” 几乎成了当代女性的生育焦虑标签——从 25 岁到 40 岁,女性每月成功受孕的几率会急剧下滑。几十年来,科学家们都默认 “卵子老了、坏了” 是罪魁祸首,但加州大学旧金山分校(UCSF)和陈・扎克伯格生物中心旧金山分校的新研究,却给这场 “生育困局” 提供了全新答案:卵巢衰老不只是卵子的 “独角戏”,周围的 “生态系统”,包括支持细胞、神经甚至结缔组织,都在悄悄影响卵子成熟,加速生育力衰退。

Meta超级智能实验室裁员约600人,华人科学家田渊栋回应“被裁员”

Meta超级智能实验室裁员约600人,华人科学家田渊栋回应“被裁员”

  炒股就看金麒麟分析师研报,权威,专业,及时,全面,助您挖掘潜力主题机会!

Meta超级智能实验室裁员约600人,波及华人科学家田渊栋

Meta超级智能实验室裁员约600人,波及华人科学家田渊栋

  炒股就看金麒麟分析师研报,权威,专业,及时,全面,助您挖掘潜力主题机会!

联系我们

联系我们

13000001211

在线咨询: QQ交谈

邮箱: email@wangzhan.com

关注微信
微信扫一扫关注我们

微信扫一扫关注我们

关注微博
返回顶部